Developer Portal

Developer Portal

⏱️Ten artykuł przeczytasz w 18 minut.

Developer Portal to przestrzeń stworzona z myślą o programistach i integratorach. Dowiedz się, jak połączyć swój sklep z empik.com lub tworzyć aplikacje dla tysięcy sprzedawców. API Empik udostępnia wszystkie kluczowe funkcje serwisu produkcyjnego, dzięki czemu możesz budować rozwiązania automatyzujące sprzedaż, usprawniające obsługę i zwiększające wyniki Twojego sklepu. 

Portal udostępnia szczegółową dokumentację, środowisko testowe oraz zasady pracy z API, tak aby integracja była stabilna i odporna na zmiany.

API Sprzedawcy

Empik API to usługa, która umożliwia sprzedawcom automatyczną wymianę danych – m.in. ofert, cen, stanów magazynowych i zamówień. Dzięki temu sprzedaż staje się bardziej efektywna, procesy są prostsze, a obsługa klienta szybsza.
Jak wygenerować klucz API?
  1. Zaloguj się do Panelu Sprzedawcy.
  2. Na pasku menu w panelu, w prawym górnym rogu, kliknij swoją nazwę użytkownika.
  3. Kliknij zakładkę Klucz API.
  4. Kliknij: Wygeneruj nowy klucz.
  5. Empik stworzy klucz API sklepu.

Jak uzyskać klucz API do dalszych działań?
  1. Na pasku menu w Panelu Sprzedawcy, w prawym górnym rogu, kliknij swoją nazwę użytkownika.
  2. Kliknij zakładkę Klucz API.
  3. Kliknij przycisk Kopiuj do schowka.
  4. Empik skopiuje Twój klucz API do schowka.

Kompatybilność wsteczna

Empik stale rozwija interfejsy API, dodając nowe funkcje i poprawiając bezpieczeństwo. Wszystkie aktualizacje są kompatybilne wstecz, o ile integracja spełnia określone wymagania:
  1. Nowe pola w odpowiedziach API - Twoja integracja musi je obsługiwać.
  2. Zmiana kolejności pól - nie zakładaj stałej kolejności odpowiedzi.
  3. Nowe wartości pól wyliczeniowych - konfiguracja powinna akceptować nieznane wartości.
  4. Format JSON - zalecany użycie go zamiast XML, ponieważ najnowsze interfejsy API wspierają wyłącznie JSON.
  5. Walidacja – jeśli korzystasz z XSD, musisz uwzględnić powyższe wytyczne.

Podstawowe zasady korzystania z API

  1. Wszystkie żądania są realizowane przez protokół HTTPS.
  2. Dane tekstowe są kodowane w UTF-8.
  3. Obsługiwane są różne formaty dat zgodne z ISO8601, w tym daty z i bez strefy czasowej 
  4. Jeśli API obsługuje wiele typów zawartości, dodaj nagłówek Accept, aby wybrać format akceptowany w odpowiedzi API.
Metody HTTP
Każdy z zasobów API może korzystać z metod:
  1. GET - pobieranie danych. Ta metoda może być mogą być wywoływane wielokrotnie, ponieważ nie wprowadza żadnych zmian w zasobach Empik.
  2. POST - tworzenie lub edycja zasobu.
  3. PUT - edycja zasobu.
  4. DELETE - usuwanie zasobu.


Paginacja i sortowanie

Niektóre zasoby API obsługują paginację w trybie „szukaj”. Parametry:
  1. limit – maksymalna liczba elementów na stronie (domyślnie 10, max 100),
  2. next_page_token / previous_page_token – parametry do pobrania kolejnej lub poprzedniej strony wyników. Podczas korzystania z parametru page_token wszystkie inne parametry są ignorowane, niezależnie od wartości podanej do page_token.
  3. sort=kryterium,kierunek – umożliwia sortowanie:
    1. Kryterium to nazwa kryterium, według którego ma być sortowane (np.: date_created, title, ...).
    2. Kierunek to kierunek sortowania. Może to być ASC lub DESC.

Limity zapytań i obsługa plików

Limity API
  1. Przekroczenie limitu wywołań skutkuje błędem HTTP 429 („Too Many Requests”).
  2. Nagłówek Retry-After informuje po ilu sekundach można ponowić żądanie.
Obsługiwane formaty i limity plików
  1. Typy plików, dla których obsługiwany jest import i przesyłanie dokumentów: CSV, XML, XLSX, DOC, DOCX, PDF, PNG, JPG, GIF, ZPL, TXT, RTF, PPT, ODT, ODS, ODP.
  2. Maksymalny rozmiar pliku: 100 MB.
  3. Maksymalna liczba linii w komórce: 2000.
  4. Obsługiwane formaty plików w obszarze ofertowym:
    1. OF01 – csv, xml
    2. OF24 – csv, xml, xlsx
  5. Obsługiwane formaty plików w obszarze produktowym:
    1. P41 – csv, xml, xlsx

Kody zwrotne interfejsu API

API Empik używa standardowych kodów zwrotnych HTTP.
Kody powodzenia
  1. 200 OK  Żądanie zakończyło się sukcesem.
  2. 201 Created  Żądanie powiodło się i zasób został utworzony.
  3. 202 Accepted  Wniosek przyjęty do realizacji.
  4. 204 No Content  Żądanie zakończyło się sukcesem, ale nie zwraca żadnej zawartości.

Kody błędów
  1. 400 Bad Request – Błędy w parametrach lub złe użycie metody. 
    Złe wykorzystanie zasobu. Na przykład: brak wymaganego parametru, niektóre parametry używają nieprawidłowego formatu, zapytanie o dane nie jest w oczekiwanym stanie.
  2. 401 Nieautoryzowany  Wywołanie API bez uwierzytelnienia.
    Dodaj informacje o uwierzytelnieniu lub użyj ważnego tokena uwierzytelniającego.
  3. 403 Forbidden  Dostęp do zasobu jest zabroniony.
    Bieżący użytkownik nie może uzyskać dostępu do zasobu.
  4. 404 Not Found  Zasób nie istnieje.
    URI zasobu lub żądany zasób nie istnieją dla bieżącego użytkownika.
  5. 405 Method Not Allowed  Metoda HTTP (GETPOSTPUTDELETE) nie jest dozwolona dla tego zasobu.
    Lista akceptowanych metod znajduje się w dokumentacji.
  6. 406 Not Acceptable  Żądany typ zawartości odpowiedzi nie jest dostępny dla tego zasobu.
    Lista poprawnych wartości nagłówka Accept dla tego żądania znajduje się w dokumentacji.
  7. 410 Gone  Zasób został trwale usunięty.
    Żądany zasób nie jest już dostępny i nie będzie dostępny ponownie.
  8. 415 Unsupported Media Type  Typ zawartości wysłany do serwera nie jest obsługiwany.
    Sprawdź w dokumentacji listę poprawnych wartości nagłówka Content-type, aby wysłać dane.
  9. 429 Zbyt wiele żądań  Przekroczenie limitów żądań.
    Użytkownik wysłał zbyt wiele żądań w ciągu ostatniej godziny. Informacje na temat maksymalnej liczby połączeń na godzinę znajdują się w dokumentacji.
  10. 500 Wewnętrzny błąd serwera  Serwer napotkał nieoczekiwany błąd.

Workflow ofert

Tworzenie i aktualizacja ofert odbywa się poprzez API OF01 lub OF24.
Weryfikacja błędów odbywa się przez pobranie raportu OF03.
Wykres workflow ofert
selectedImg
Najczęściej używane parametry w pliku ofertowym
Parametry oznaczone jako wymagane są niezbędne do utworzenia oferty. Do jej aktualizacji nie jest wymagany zestaw parametrów używany do jej utworzeni, czyli można aktualizować np. jedynie stan magazynowy (w tej sytuacji plik ofertowy powinien zawierać parametry: sku, product-id, product-id-type, quantity).
selectedImg
Struktura pliku ofertowego w formacie XML
Poniżej została przedstawiona struktura pliku ofertowego w formacie XML, która tworzy nową ofertę.
Oferta zostanie utworzona z unikalnym numerem sku 79306, identyfikatorem łączenia ofert EAN o wartości 5900017072234. Cena wynosi 42.53 zł, natomiast stan magazynowy 27 sztuk. State określa stan produktu – nowy oraz klasa logistyczna została przyporządkowana do domyślnej wartości– kod 2. Czas do wysyłki został określony jako 48h (2 dni).

  1. <import>
       <offers>
         <offer>
            <sku>79306</sku>
            <product-id>5900017072234</product-id>
            <product-id-type>EAN</product-id-type>
            <price>42.53</price>
            <quantity>27</quantity>
            <state>11</state>
            <logistic-class>2</logistic-class>
            <leadtime-to-ship>2</leadtime-to-ship>
         </offer>
       </offers>
    </import>


Błędy podczas importu ofert
Podczas importu ofert mogą zdarzyć się błędy, które można pobrać za pomocą API OF03. Po pobraniu pliku należy zweryfikować kolumnę errors, w której znajdują się komunikaty błędów. W każdej kolumnie zostaną wskazane identyfikatory ofert, które umożliwią ich identyfikację i poprawę.


selectedImg
Kluczowe metody API
selectedImg

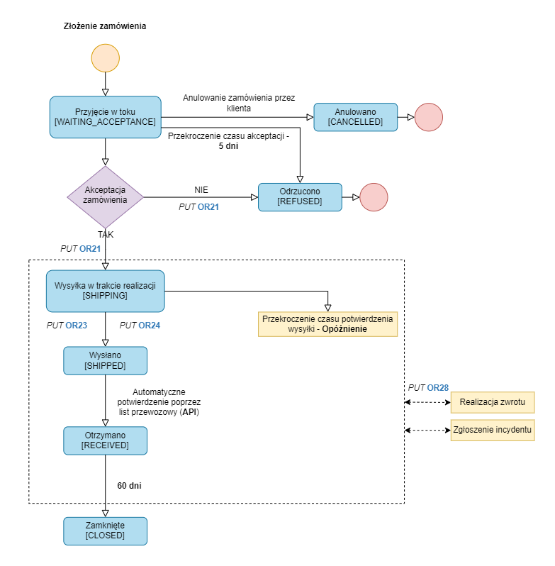
Workflow zamówień

Interfejs API pozwala na przetwarzanie zamówienia od jego otrzymania, wysłania po końcowe odebranie przez klienta wraz z wprowadzeniem numeru listu przewozowego.
selectedImg
Workflow zamówienia z płatnością z góry
  1. Proces obsługi zamówienia złożonego z płatnością z góry rozpoczyna się od statusu Przyjęcie w toku (WAITING_ACCEPTANCE). Na przyjęcie lub odrzucenie zamówienia Sprzedawca ma 5 dni. W tym czasie klient również może zrezygnować z zamówienia (anulować je ze swojego panelu).
  2. Po akceptacji zamówienia otrzymuje ono status Obciążenie w trakcie realizacji (WAITING_DEBIT_PAYMENT), który informuje o tym, że system weryfikuje realizację płatności – w przypadku, gdy zamówienie nie zostanie opłacone w ciągu 10 dni, system automatycznie anuluje zamówienie. Ważne! Po tym czasie zarezerwowany stan magazynowy z zamówienia powraca do oferty (lub ją wznawia).
  3. Po opłaceniu zamówienia zamówienie otrzymuje status Wysyłka w trakcie realizacji (SHIPPING) – jest to informacja dla Sprzedawcy, aby rozpocząć realizację zamówienia.
  4. Status Wysłano (SHIPPED) oznacza, że przesyłka została wysłana (klient otrzymuje wiadomość o postępie realizacji zamówienia). Jeśli status Wysłano nie został zmieniony w czasie określonym w ofercie (leadtime-to-ship), pojawi się informacja o opóźnieniu zamówienia.
  5. Jeśli podczas zmiany statusu na Wysłano został uzupełniony numer listu przewozowego, system automatycznie zmieni status zamówienia na Otrzymano (RECEIVED) (po odebraniu przez klienta). W przypadku braku uzupełnienia listu bądź braku obsługiwania danego dostawcy (weryfikacji po API statusu odbioru) system automatycznie zmieni status zamówienia na Otrzymano (po 10 dniach).
Lista aktualnych integracji z dostawcami (weryfikacja dostarczonych paczek poprzez API) znajduje się poniżej:
  1. InPost,
  2. DPD,
  3. UPS
  4. DHL,
  5. Poczta Polska,
  6. FedEx.
selectedImg
Workflow zamówienia z płatnością za pobraniem
  1. Proces obsługi zamówienia złożonego z płatnością za pobraniem rozpoczyna się od statusu Przyjęcie w toku (WAITING_ACCEPTANCE). Na przyjęcie lub odrzucenie zamówienia Sprzedawca ma 5 dni. W tym czasie klient może zrezygnować z zamówienia (anulować je ze swojego panelu).
  2. Po akceptacji zamówienia, otrzymuje ono status Wysyłka w trakcie realizacji (SHIPPING) – jest to informacja dla Sprzedawcy, aby rozpocząć realizację zamówienia.
  3. Status Wysłano (SHIPPED) oznacza, że przesyłka została wysłana (klient otrzymuje wiadomość o postępie realizacji zamówienia). Jeśli status Wysłano nie został zmieniony w czasie określonym w ofercie (leadtime-to-ship), pojawi się informacja o opóźnieniu zamówienia.
  4. Jeśli podczas zmiany statusu na Wysłano został uzupełniony numer listu przewozowego, system automatycznie zmieni status zamówienia na Otrzymano (RECEIVED) (po odebraniu przez klienta).
Lista aktualnych integracji z dostawcami (weryfikacja dostarczonych paczek poprzez API) znajduje się poniżej.
  1. InPost,
  2. DPD,
  3. UPS,
  4. DHL,
  5. Poczta Polska,
  6. FedEx.
  1. Realizacja zwrotu i zgłoszenie incydentu przez klienta jest możliwe w obrębie statusów Wysyłka w trakcie realizacji, Wysłano, Otrzymano. Zamówienie zmieni status na Zamknięte (CLOSED) po 60 dniach od zmiany statusu na Otrzymano.
selectedImg

Kluczowe metody API z obszaru zamówień
selectedImg
Przykład zamówienia pobranego poprzez API
  1. {
        "orders": [
            {
                "acceptance_decision_date": "2025-11-05T15:41:55Z",
                "can_cancel": false,
                "can_evaluate": true,
                "can_shop_ship": false,
                "channel": null,
                "commercial_id": "40100390263233",
                "created_date": "2025-11-05T15:41:03Z",
                "currency_iso_code": "PLN",
                "customer": {
                    "billing_address": {
                        "city": "Łódź",
                        "company": null,
                        "company_2": null,
                        "country": "Polska",
                        "country_iso_code": null,
                        "firstname": "Piotr ",
                        "lastname": "Mazur",
                        "phone": "789456789",
                        "state": null,
                        "street_1": "Kilińskiego  18",
                        "street_2": null,
                        "zip_code": "92-123"
                    },
                    "civility": null,
                    "customer_id": "e22119104",
                    "email": "mateusz@test.pl",
                    "firstname": "Roman",
                    "lastname": "Romanowski",
                    "locale": null,
                    "shipping_address": {
                        "additional_info": "Na tyłach Hotelu Mercure w alejce",
                        "city": "Warszawa",
                        "company": null,
                        "company_2": null,
                        "country": "Poland",
                        "country_iso_code": null,
                        "internal_additional_info": null,
                        "lastname": "WAW257M",
                        "phone": "789456789",
                        "state": null,
                        "street_1": "Złota 48/54",
                        "street_2": null,
                        "zip_code": "00-120"
                    }
                },
                "customer_debited_date": "2025-11-05T15:42:52.765Z",
                "customer_directly_pays_seller": false,
                "delivery_date": null,
                "fulfillment": {
                    "center": {
                        "code": "DEFAULT"
                    }
                },
                "fully_refunded": false,
                "has_customer_message": false,
                "has_incident": false,
                "has_invoice": false,
                "last_updated_date": "2025-12-04T19:00:00Z",
                "leadtime_to_ship": 14,
                "order_additional_fields": [
                    {
                        "code": "customer-email",
                        "type": "STRING",
                        "value": "mateusz@test.pl"
                    },
                    {
                        "code": "delivery-point-name",
                        "type": "STRING",
                        "value": "WAW257M"
                    },
                    {
                        "code": "order-type",
                        "type": "LIST",
                        "value": "Standard"
                    },
                    {
                        "code": "payment-provider",
                        "type": "LIST",
                        "value": "P24"
                    }
                ],
                "order_id": "40100390263233-A",
                "order_lines": [
                    {
                        "can_open_incident": true,
                        "can_refund": true,
                        "cancelations": [],
                        "category_code": "26-26-13",
                        "category_label": "Buty treningowe",
                        "commission_fee": 6.85,
                        "commission_rate_vat": 23.0000,
                        "commission_taxes": [
                            {
                                "amount": 1.58,
                                "code": "TAXDEFAULT",
                                "rate": 23.0000
                            }
                        ],
                        "commission_vat": 1.58,
                        "created_date": "2025-11-05T15:41:03Z",
                        "debited_date": "2025-11-05T15:42:52Z",
                        "description": "EMPIK 4054072792789",
                        "fees": [],
                        "last_updated_date": "2025-12-04T19:00:00Z",
                        "offer_id": 35118101,
                        "offer_sku": "_SLY_1095",
                        "offer_state_code": "11",
                        "order_line_additional_fields": [],
                        "order_line_id": "40100390263233-A-1",
                        "order_line_index": 1,
                        "order_line_state": "RECEIVED",
                        "order_line_state_reason_code": "AUTO_RECEIVED",
                        "order_line_state_reason_label": "Otrzymano automatycznie",
                        "price": 55.20,
                        "price_additional_info": null,
                        "price_unit": 55.20,
                        "product_medias": [
                            {
                                "media_url": "/media/product/image/44a39ece-907d-4224-ade1-ad360dc9ed23",
                                "mime_type": "JPG",
                                "type": "MEDIUM"
                            },
                            {
                                "media_url": "/media/product/image/953e02b4-24bf-47e6-8ab5-bd7e55bbe3fb",
                                "mime_type": "JPG",
                                "type": "SMALL"
                            },
                            {
                                "media_url": "/media/product/image/e6efd307-0a3d-4c23-9385-aa4b400749ac",
                                "mime_type": "JPG",
                                "type": "LARGE"
                            }
                        ],
                        "product_shop_sku": null,
                        "product_sku": "1122863133",
                        "product_title": "Adidas, Buty damskie, Superstar, rozmiar 36",
                        "promotions": [],
                        "quantity": 1,
                        "received_date": "2025-12-04T19:00:00Z",
                        "refunds": [],
                        "shipped_date": null,
                        "shipping_from": {
                            "address": {
                                "city": null,
                                "country_iso_code": "POL",
                                "state": null,
                                "street_1": null,
                                "street_2": null,
                                "zip_code": null
                            },
                            "warehouse": null
                        },
                        "shipping_price": 10.00,
                        "shipping_price_additional_unit": null,
                        "shipping_price_unit": null,
                        "shipping_taxes": [],
                        "tax_recalculation_required": false,
                        "taxes": [],
                        "total_commission": 8.43,
                        "total_price": 65.20
                    }
                ],
                "order_refunds": null,
                "order_state": "RECEIVED",
                "order_state_reason_code": "AUTO_RECEIVED",
                "order_state_reason_label": "Otrzymano automatycznie",
                "order_tax_mode": "TAX_INCLUDED",
                "order_taxes": null,
                "pay_out_psp_code": "NOT_SPECIFIED",
                "paymentType": "Płatność z góry",
                "payment_type": "Płatność z góry",
                "payment_workflow": "PAY_ON_ACCEPTANCE",
                "price": 55.20,
                "promotions": {
                    "applied_promotions": [],
                    "total_deduced_amount": 0
                },
                "quote_id": null,
                "shipping_carrier_code": "paczkomatyinpost",
                "shipping_carrier_standard_code": null,
                "shipping_company": "PACZKOMATY INPOST",
                "shipping_deadline": "2025-11-19T22:59:59.999Z",
                "shipping_price": 10.00,
                "shipping_pudo_id": null,
                "shipping_tracking": "46465464564",
                "shipping_tracking_url": "https://inpost.pl/sledzenie-przesylek?number=46465464564",
                "shipping_type_code": "PACKSTATION",
                "shipping_type_label": "Paczkomaty InPost",
                "shipping_type_standard_code": null,
                "shipping_zone_code": "POLAND",
                "shipping_zone_label": "Polska",
                "shop_id": 2811,
                "shop_name": "Testowy sklep integracje",
                "total_commission": 8.43,
                "total_price": 65.20,
                "transaction_date": "2025-11-05T15:42:52.349Z",
                "transaction_number": "b203f45e-affe-4df7-9c49-13f0a1350c0e",
                "waiting_funding_confirmation": false,
                "waiting_tax_confirmation": false
            }
        ],
        "total_count": 1
    }

Produkty

Istnieją dwie ścieżki zaimportowania produktów do panelu Empik pozwalające na utworzenie nowych kart produktów.
Ścieżka nr 1
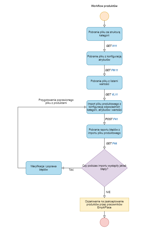
Proces zakładania nowych kart produktów może rozpocząć się od pobrania struktury kategorii (H11), konfiguracji atrybutów (PM11) oraz listy wartości dla konkretnych atrybutów (VL11). Po ich odpowiednim przyporządkowaniu do swoich produktów należy przesłać plik zawierający niezbędne dane do założenia kart produktów (P41). W celu weryfikacji importu zalecane jest pobranie raportu błędów (P44).
selectedImg

Ścieżka nr 2
Istnieje możliwość zmapowania własnej struktury pliku w kreatorze konfiguracji.
  1. Proces rozpoczyna się od zaimportowania pliku do narzędzia pozwalającego na zmapowanie struktury pliku (kreator konfiguracji).
  2. Kolejnym krokiem jest przejście przez mapowanie kategorii, atrybutów oraz wartości.
  3. Finalne zaimportowanie pliku do systemu Empik jest realizowane przez przycisk „Importuj moje produkty” w ostatnim etapie procesu mapowania.
  4. Po wykonanym imporcie należy zweryfikować, czy powstały błędy. Jeśli błędy nie wystąpiły lub nie umożliwiają one dodanie wybranych przez siebie produktów można rozpocząć ustawienie cyklicznych importów przez P41. Wszystkie pliki przesłane ze strukturą zmapowaną w poprzednich krokach zostaną odczytane i produkty zaimportują się do systemu Empik.
  5. Jeśli struktura w pliku została zmieniona np.:
    1. została dodana nowa kategoria,
    2. został dodany nowy atrybut,
    3. została dodana nowa wartość słownikowa.
  6. Należy wykonać proces mapowania jeszcze raz. Proces należy powtórzyć jedynie dla nowych struktur/atrybutów/wartości. Dotychczasowe mapowanie zostało zapisane w systemie.
selectedImg


Przykład struktury pliku produktowego (XML)
  1. <import>
    <products>
    <product>
    <attribute>
    <value>Filtr płaski fi 150</value>
    <code>PELNY_TYTUL</code>
    </attribute>
    <attribute>
    <value><p>Filtr płaski służy do oczyszczenia gorącego powietrza z zanieczyszczeń mechanicznych. Montowany jest niedaleko zakończeń kanałów w systemie dystrybucji gorącego powietrza.</p> <p></p> <p>Filtr wykonany jest z blachy ocynkowanej, która chroni go przed korozją. W środku znajduje się specjalny wkład, kilkuwarstwowa perforowana blaszana siatka, która dzięki swej konstrukcji, zatrzymuje znaczną ilość zanieczyszczeń. Stosowanie filtra zapobiega gromadzeniu się kurzu bezpośrednio w kratkach kominkowych. Dzięki temu nie zachodzi zjawisko przypalania się kurzu, co w znacznym stopniu wpływa korzystnie na nasze zdrowie. Dodatkowo ogranicza konieczności częstego mycia kratek. Ze względów bezpieczeństwa filtrów nie należy stosować w obudowie kominka.</p> <p></p> <p><strong>WYMIARY:</strong></p> <p>- szerokość: 5,5 cm</p> <p>- wysokość: 15 cm.</p></value>
    <code>OPIS_PRODUKTU_PELNY</code>
    </attribute>
    <attribute>
    <value>16-25-5-1</value>
    <code>STR_GOLD</code>
    </attribute>
    <attribute>
    <value>5901350017258</value>
    <code>EAN</code>
    </attribute>
    <attribute>
    <code>ZDJECIE_OKLADKI_PRZOD_DUZY</code>
    </attribute>
    <attribute>
    <value>7</value>
    <code>VAT_VALUE</code>
    </attribute>
    <attribute>
    <value>FP150</value>
    <code>CATALOG_CODE</code>
    </attribute>
    <attribute>
    <value>AAAM8D</value>
    <code>600</code>
    </attribute>
    <attribute>
    <value>200</value>
    <code>SZEROKOSC</code>
    </attribute>
    <attribute>
    <value>300</value>
    <code>WYSOKOSC</code>
    </attribute>
    <attribute>
    <value>400</value>
    <code>GLEBOKOSC</code>
    </attribute>
    <attribute>
    <value>610</value>
    <code>WAGA_PRODUKTU</code>
    </attribute>
    <attribute>
    <value>AAX<value/>
    <code>621</code>
    </attribute>
    <attribute>
    <value>AAAAAT</value>
    <code>602</code>
    </attribute>
    <attribute>
    <code>DODATKOWE_ZDJECIA_1</code>
    </attribute>
    <attribute>
    <value>2 lata</value>
    <code>2114</code>
    </attribute>
    <attribute>
    <value>AAAMBU</value>
    <code>34</code>
    </attribute>
    <attribute>
    <value>FP150</value>
    <code>2119</code>
    </attribute>
    </product>
    </products>
    </import>

Wiadomości

Empik umożliwia wymianę wiadomości pomiędzy klientem, Sprzedawcą oraz operatorem. Operatorzy mogą komunikować się ze Sprzedawcami na temat oferowanych przez nich ofert, natomiast klienci mają możliwość poproszenia Sprzedawcę o informacje na temat jego oferty, a także zgłosić wszelkie problemy, jakie napotkali przy składaniu zamówienia lub na późniejszym jego etapie.
Wiadomości są organizowane w wątkach dyskusyjnych. Każdy wątek dyskusyjny jest ograniczony do maksymalnej liczby 1000 wiadomości.
Zamówienie może mieć kilka wątków (dyskusji).
Wątek zawsze zawiera następujące informacje:
  1. Temat: temat oryginalnej wiadomości.
  2. Data i godzina ostatniej wysłanej wiadomości.
  3. Osoby uczestniczące w wątku.
  4. Link: Oznacz jako nieprzeczytany, aby oznaczyć wątek jako nieprzeczytany.

Środowisko testowe

Założenie konta na platformie testowej odbywa się przez wypełnienie formularza. Po prawidłowym wypełnieniu danych konto zostanie utworzone automatycznie.
Testowe platforma pozwala na:
  1. Poznanie panelu Empik Marketplace
  2. Poznanie podstawowych procesów sprzedażowych w Empik Marketplace
  3. Dodawanie testowych ofert
  4. Dodawanie testowych produktów
  5. Konfigurację panelu Empik Marketplace
W przypadku chęci zweryfikowania procesu obsługi zamówień prosimy o skontaktowanie się z naszym suportem poprzez formularz kontaktowy. Aktualnie zamówienia testowe mogą być składane jedynie przez pracowników Empik Marketplace.

Link do środowiska testowego znajdziesz tutaj.
Regulamin środowiska testowego
Zasady korzystania z testowej wersji platformy Empik Marketplace [stg1]
  1. W ramach strony stg1.marketplace.empik.com użytkownik ma możliwość nieodpłatnego testowania testowej wersji platformy Empik Marketplace w ramach jednego środowiska (dalej “Usługa”).
  2. Usługa świadczona jest przez Empik S.A. z siedzibą w Warszawie (00-017) przy ulicy Marszałkowskiej 104/122, wpisana do rejestru przedsiębiorców Krajowego Rejestru Sądowego prowadzonego przez Sąd Rejonowy dla m.st. Warszawy w Warszawie, Wydział XII Gospodarczy Krajowego Rejestru Sądowego, pod numerem KRS 0000636785, kapitał zakładowy 275 388 578,00 złotych, opłacony w całości (dalej “Spółka”).
  3. Rozpoczęcie korzystania przez użytkownika z Usługi jest równoznaczne z akceptacją poniższych Zasad.
  4. Celem Usługi jest umożliwienie użytkownikowi zapoznania się ze sposobem jej świadczenia przez Spółkę.
  5. Dane w ramach Usługi nie podlegają żadnej formie kopii zapasowych.
  6. Spółka ma prawo usunąć wszelkie przetwarzane przez użytkownika przy wykorzystaniu Usługi dane, w szczególności jeżeli użytkownik naruszy Zasady.
  7. Użytkownik nie może wykorzystywać Usługi do przetwarzania materiałów zawierających treści o charakterze bezprawnym, w szczególności materiałów stanowiących lub zawierających wirusy komputerowe lub jakiekolwiek inne oprogramowanie, którego działanie skutkuje naruszeniem prawa.
  8. Użytkownik nie może podejmować jakichkolwiek działań mających wpływ na systemy zabezpieczeń systemów informatycznych Serwisu Empik Marketplace lub osób trzecich, a także działać w sposób powodujący utratę stabilności pracy lub przeciążenie systemów informatycznych bezpośrednio lub pośrednio zaangażowanych przy świadczeniu Usługi.
  9. Użytkownik ponosi pełną odpowiedzialność za działania własne oraz osób, którym udostępnił w sposób celowy lub wskutek zaniedbania dane niezbędne do korzystania z Usługi.
  10. Spółka zastrzega, że nie gwarantuje i nie ponosi jakiejkolwiek odpowiedzialności za jakiekolwiek szkody spowodowane utrudnieniem lub brakiem możliwości korzystania z Usługi, w tym także za utratę lub zniekształcenie jakichkolwiek danych przez użytkownika przetwarzanych przy wykorzystaniu Usługi.
  11. Z uwagi na specyfikę i charakter przedmiotowej Usługi, prosimy, aby w formularzu rejestracyjnym nie podawać prawdziwych danych osobowych.




    • Related Articles

    • Przenieś produkty jednym kliknięciem - aplikacja do importu

      ⏱️Ten artykuł przeczytasz w 8 minut Chcesz rozpocząć sprzedaż na empik.com, ale nie masz czasu ręcznie dodawać setek produktów? Dowiedz się, jak dzięki aplikacji Import Produktów błyskawicznie przeniesiesz całą swoją ofertę z Allegro na empik.com w ...
    • Mirakl Connect - integracja krok po kroku

      ⏱️ Ten artykuł przeczytasz w 10 minut Dowiedz się jak poprawnie założyć konto w Mirakl Connect i połączyć ze swoim sklepem na empik.com Mirakl Connect to platforma, która łączy Sprzedawców, partnerów i platformy Marketplace zasilane technologią ...
    • Jak dodać dane firmy i skonfigurować wysyłkę

      ⏱️Ten artykuł przeczytasz w 13 minut Dowiedz się, jak szybko uzupełnić dane swojego sklepu i ustawić metody dostawy. Dobrze uzupełniony profil sklepu to podstawa skutecznej sprzedaży. Wspiera budowanie zaufania - klienci lepiej poznają Twój sklep i ...
    • Jak sprzedawać produkty używane i powystawowe [OUTLET]

      ⏱️ Ten artykuł przeczytasz w 7 minut W tym artykule wyjaśniamy, na jakich zasadach działa sprzedaż produktów używanych na empik.com oraz jak prawidłowo je wystawić na swoim koncie. Jak rozpocząć sprzedaż produktów outletowych? Opcja sprzedaży ...
    • Jak przygotować zdjęcia i opisy

      ⏱️ Ten artykuł przeczytasz w 12 minut Dowiedz się, jak przygotować profesjonalne zdjęcia i opisy produktów na empik.com oraz jak korzystać z narzędzi takich jak PIM4, aby zwiększyć widoczność i atrakcyjność Twojej oferty. Dlaczego warto dbać o ...